來源:中國證券業協會、金融監管研究院
12月9日,證券業協會公布了《非公開發行公司債券項目承接負面清單指引(2022年修訂)》,相比2019年12月修訂發布的負面清單,以下幾點值得關注:

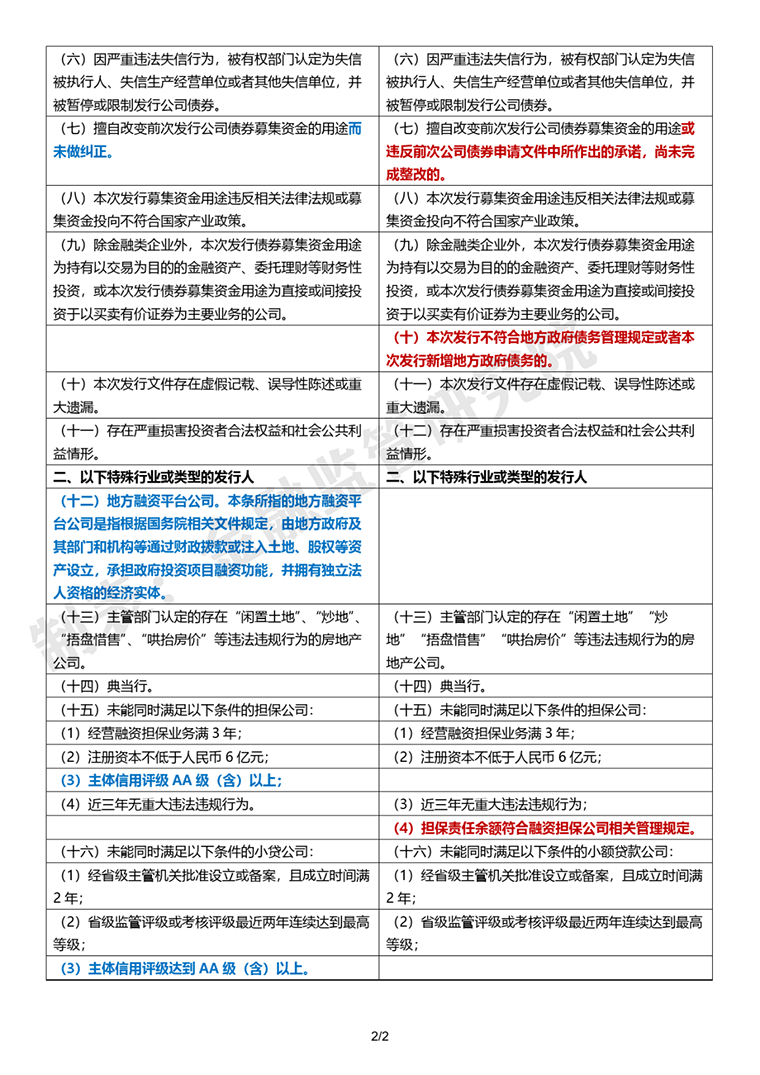
這應該是本次負面清單最大的修訂,屬于歷史性變更!這意味著,自從2015年公司債券開閘之后,在經歷了雙50、單50等一系列的審核政策變更之后,地方融資平臺光明正大的走上了公司債券的平臺,但仍然受“2022版負面清單第十條”的制約,不得新增政府債務。二、將“發行人已發行債券違約”修訂為“已發行公開債券違約”這意味著,如果發行人非公開發行公司債券存在違約的情況,是不屬于負面清單范疇的。這個修訂可能是為房地產公司申報發行公司債券鋪平了道路,畢竟目前很多民營房地產公司都存在非公開發行公司債券的違約或者延遲支付利息的情況;或為將來城投私募債違約展期做鋪墊? 三、新增“不符合地方政府債務管理規定或者本次發行新增地方政府債務的”這與之前的監管政策是一脈相承的,主要還是針對隱性債務的監管,不僅僅是針對地方融資平臺,對所有發行人適用。四、取消了對于擔保公司和小貸公司的主體信用級別要求之前的主體信用評級要求為AA,本次取消之后意味著級別相對較低的擔保公司和小貸公司也可以申報發行公司債券。
附件:非公開發行公司債券項目承接負面清單(逐條對比)


附件:政策原文
非公開發行公司債券項目承接負面清單指引
(2022年修訂)
第一條 為做好非公開發行公司債券的承銷業務風險控制,根據《公司債券發行與交易管理辦法》等相關法律法規、部門規章、行政規范性文件和自律規則,制定本指引。第二條 非公開發行公司債券項目承接實行負面清單管理。承銷機構項目承接不得涉及負面清單限制的范圍。第三條 中國證券業協會(以下簡稱協會)負責組織研究確定并在協會網站發布負面清單。第四條 協會可以邀請相關主管部門、證券交易場所、證券公司及其他行業專家成立負面清單評估專家小組,根據業務發展與監管需要定期或不定期進行評估。第五條 協會可以組織負面清單評估專家小組對負面清單進行討論研究,決定調整方案,報中國證券監督管理委員會備案。第六條 對于最近一年經審計的總資產、凈資產或營業收入任一項指標占合并報表相關指標比例超過30%的子公司存在負面清單第(一)條至第(七)條及第(十二)條規定情形的,視同發行人屬于負面清單范疇。
第七條 本指引由協會負責解釋和修訂,自發布之日起實施。