原創丨【地方隱性債務化解系列】專題五:地方隱性債務化解的總體思路
上期回顧:原創丨【地方隱性債務化解系列】專題四:地方隱性債務滋生的根源及化解困境
下期預告:原創丨【地方隱性債務化解系列】專題六:地方隱性債務化解的主要實踐與局限
目前來看,我國化解地方政府隱性債務風險的共識是以化解存量隱性債務和遏制隱性債務增量為核心。對于化解存量隱性債務,財政部強調,堅持中央不救助原則,做到“誰家的孩子誰抱”,建立市場化、法治化的債務違約處置機制,穩妥化解隱性債務存量,依法實現債務人、債權人合理分擔風險,防范“處置風險的風險”。對于遏制隱性債務增量,財政部在《關于堅決制止地方政府違法違規舉債遏制隱性債務增量情況的報告》中指出,要進一步完善地方建設項目和資金管理;管控好新增項目融資的金融“閘門”;強化中央企業債務融資管控,嚴禁違規為地方政府變相舉債。
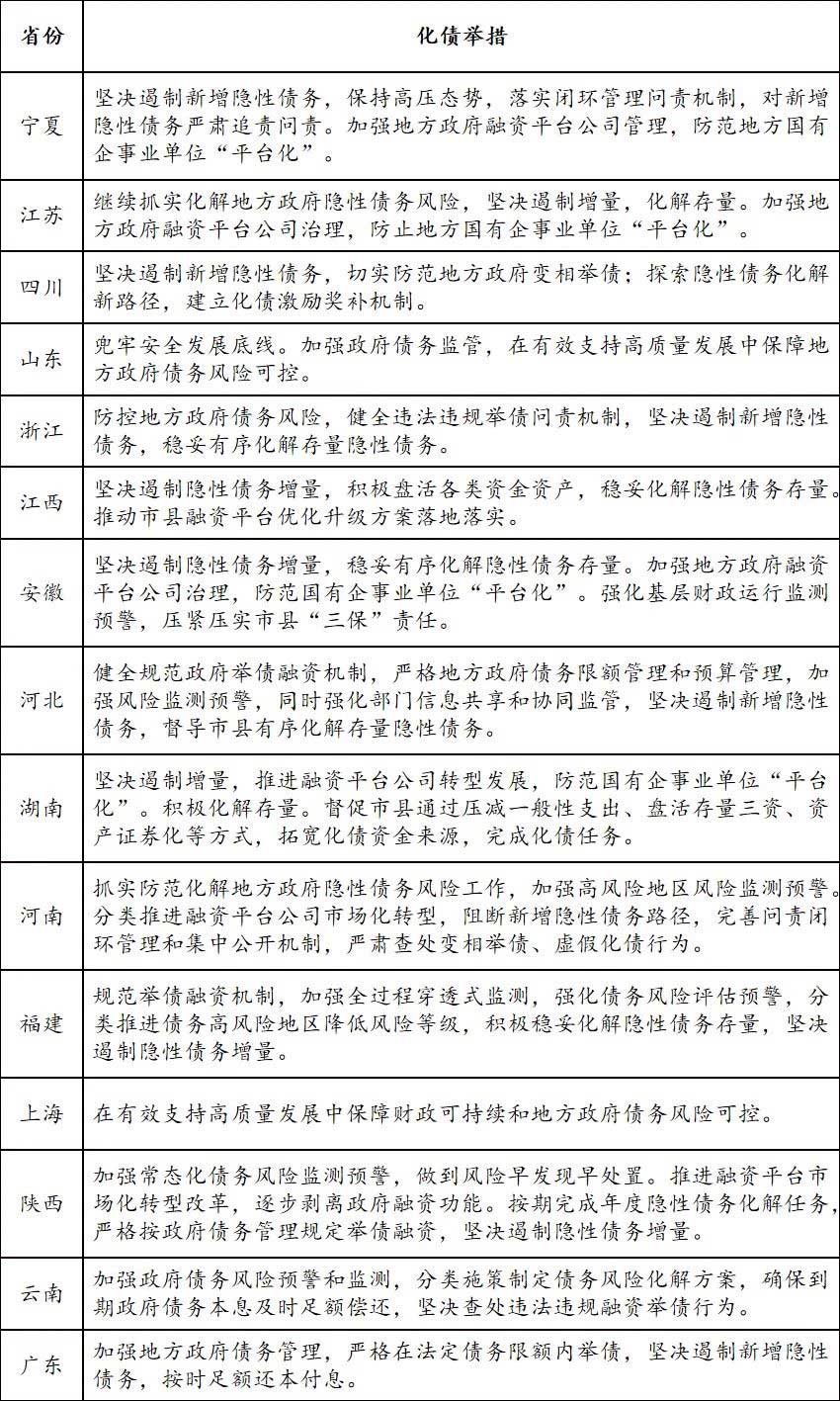
從各省預算執行報告的2023年預算草案部分的表述來看(表1),“化存遏增嚴追責”化債原則始終貫徹其中。

表 2:隱性債務化解方式及評價
根據《國務院關于進一步深化預算管理制度改革的意見》(國發〔2021〕5號)提出的“妥善處置和化解隱性債務存量。完善常態化監控機制,進一步加強日常監督管理,決不允許新增隱性債務上新項目、鋪新攤子”,可進一步將地方債務化解規則可概括為“加強債務管理”、“健全監測機制”、“處置隱債存量”和“遏制隱債增量”四大要求。各省市圍繞上述四項化債要求制定相應政策細則,圍繞債務產生的階段,可分為事前、事中、事后三個階段進行債務管理(圖1)。
圖 1:地方債務管理三階段
(一)事前:防患于未然
在債務產生以前,通過擴大債務管控范圍、限制債務規模、限制融資成本、限制債務結構、管控平臺數量等,防患于未然。在債務規模、融資成本、債務結構、平臺數量等方面進行嚴格管控,有助于規范區域融資、降低債務風險。
1.擴大債務管控范圍
江蘇多數地級市、安徽和湖南部分地級市在隱債之外,強調對“經營性債務”進行管控。如連云港提到“加強政府性債務管理,實施政府債務、隱性債務和融資平臺公司經營性債務風險同步防范與化解”;南京提到“將平臺經營性債務納入整體債務閉環管理”;泰州提到“繼續抓好融資平臺公司經營性債務管控工作”;長沙提到“對區縣(市)經營性債務全面核查”;黃山提到“持續加強經營性債務管理,全方位、全維度嚴防債務風險”。
2.限制債務規模
江蘇省多個地級市下發限制市屬國企的融資成本的通知,常州提出“嚴控債務總量”;徐州提到“對融資平臺公司債務規模和資產負債率實現‘雙管控’”;泰州提出“嚴控經營性債務規模,全力壓降融資綜合成本”。
3.限制融資成本、債務結構
該舉措也以江蘇地級市居多,如鎮江市要求市級國企及下轄區、縣級市國企編制“融資成本削峰計劃”,壓降利率超10%的存量債務;鹽城提出“嚴格執行融資成本控制線”,清退成本8%以上融資;南通提出“開展債務成本‘削峰’行動,重點清退非標融資”,對融資成本6%以上的隱性債務全面清理、分類處置;泰州不僅要求市級國有企業每筆新增債務年化成本原則上控制在6%以內,甚至,區級國有企業每筆新增債務年化成本原則上控制在7%以內。
4.管控平臺數量
泰州提到“推進融資平臺公司清理整合,清理歸并低效、無效融資平臺公司超400家”;鎮江提到“通過‘撤并轉提’清理整合平臺公司,持之以恒推動政府性債務和政府性債務率‘雙降’”;永州提及“推進融資平臺公司‘子孫公司’關停并轉”。
(二)事中:管控債務風險
債務產生后,通過債務監管組織(如債管辦)、債務監測系統(財政部、紀委、國資委、企業債務管控系統)、制定還款計劃(如631償債機制)等舉措管控債務風險。
1.債務監管組織
松原提到“設立政府性債務管理領導小組和政府性債務風險事件應急領導小組”;柳州由市國資委等相關部門牽頭成立國有企業債務風險應急處置小組,建立健全柳州市市屬國企債務風險的資金管控、監測預警與應急處置機制。
2.債務監測系統
南通提到“依托財政部和省紀委兩大債務監管系統,實時動態監測債務情況”;錦州提到“充分發揮‘地方政府債務管理系統’和‘財政部債務監測平臺’作用,加強債務數據調度分析和動態監控”。湘潭提到,“搭建市本級債務管理系統及賬戶在線監控平臺,完成24家銀行上線投產使用”。
3.制定還款計劃
株洲提到“建立‘631’到期債務資金監測機制,動態監測企業到期債務缺口情況”;南陽提到“印發《關于落實“631”債務償還機制工作的通知》,督促企業提前制定償債方案和應急預案”。
(三)事后:避免償債風險
若債務出現兌付困難,政府通過應急資金池、信用保障基金、償債備付金等避免償債風險。如懷化提到“按照‘誰負債、誰償還’、‘誰使用、誰償還’、‘統一管理、規范使用’原則設立6億元應急資金池”;許昌提到“設立償債資金池,夯實債務償還主體責任”;貴州省財政安排20億元資金設立省級債務風險應急資金池;遵義市建立規模5億元的市級政府隱性債務風險應急資金池;湖南設立100億元的債務風險化解基金;鎮江設立100億元的債務平滑資金;甘肅、蘭州設立國有企業信用保障基金。